프론트엔드 개발자 웹개발 커리어 로드맵 최신정리
눈에 보여지는 부분을 개발하고 직접 코딩하는 개발자를 프론트엔드 개발자 즉 영어로는 FrontEnd Developer 라고 합니다. 특히 요즘 취업 시장에 문턱이 좁아지고 IT 산업에 대한 수요는 높아져서 개발자로 많이 시도를 하는 것으로 알고있는데요. 그 중 다양한 사람들이 초기에 선택하는 커리어 중 하나인 프론트엔드 개발자가 가져갈 수 있는 커리어 로드맵에 대해서 소개하고 공유하는 시간을 갖겠습니다.

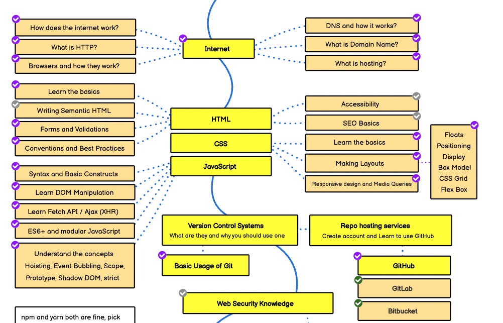
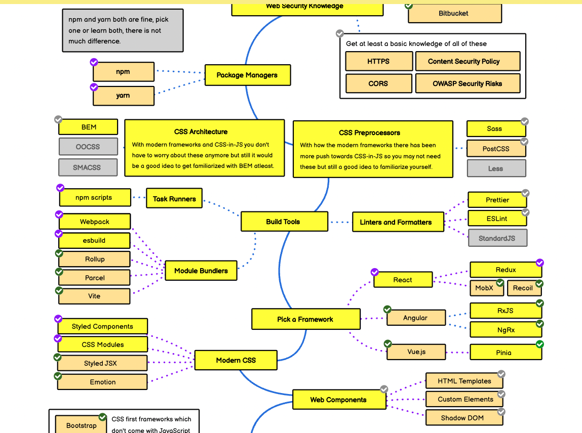
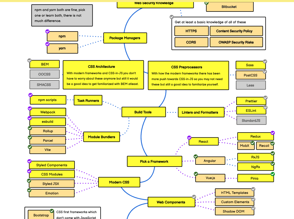
HTML / CSS / Javascript

CSS / Framework

Web Apps / SSR / Desktop

FE 개발자를 위한 유용한 사이트(feat. NAVER)
- 국내 개발자들에게 지식 공유 및 트렌드를 전파하기 위해 네이버에서 공식으로 운영하는 활동이 있습니다. FE News 라는 것인데요. 이는 네이버 프론트엔드 현업 엔지니어들이 직접 엄선한 고퀄의 프론트엔트에 대한 주요 기술 및 최신 트렌드를 뉴스로 발행해줍니다.
- [ 네이버 프론트엔드 뉴스 레터 구경가기 ]

업데이트가 필요한 정보에 대해서는 댓글 주시면 바로잡도록 하겠습니다.
'IT 트렌드 및 컨퍼런스' 카테고리의 다른 글
| CES 2023 일정 및 상세 정보 총정리 (0) | 2022.12.25 |
|---|---|
| 블록체인 전문가 개발자 커리어 로드맵 최신정리 (0) | 2022.09.22 |
| IT 행사 공모전 대외활동 2022년 9월 (0) | 2022.09.04 |
| 2022.08 - IT 교육 / 컨퍼런스 모음 (0) | 2022.07.25 |
| 인프콘 (인프런 컨퍼런스) 2022 (0) | 2022.07.24 |
댓글