블록체인 전문가 개발자 커리어 로드맵 최신정리
누구나 열람할 수 있는 투명하게 관리되는 블록체인. 블록체인은 혁신의 꽃이자 IT 산업에서 새로운 역사를 그려나가고 있고 그 중심과 동시년대를 우리가 함께하고 있는데요. 각종 코인, 분산 데이터 저장기술 등 다양한 기술력이 생활 속에 녹아져 우리가 모두가 아마 이용하고 있는 날이 조만간 오지 않을까 싶습니다. 이번 시간에는 이런 유망한 기술을 어떤 것을 학습해야 전문가로 거듭할 수 있고, 취업을 할 수 있는지 그리고 블록체인 전문가들이 갖고 있는 스킬트리 정보에 대해서 정리했습니다.

Basic / General Knowledge

Smart Contracts / Security

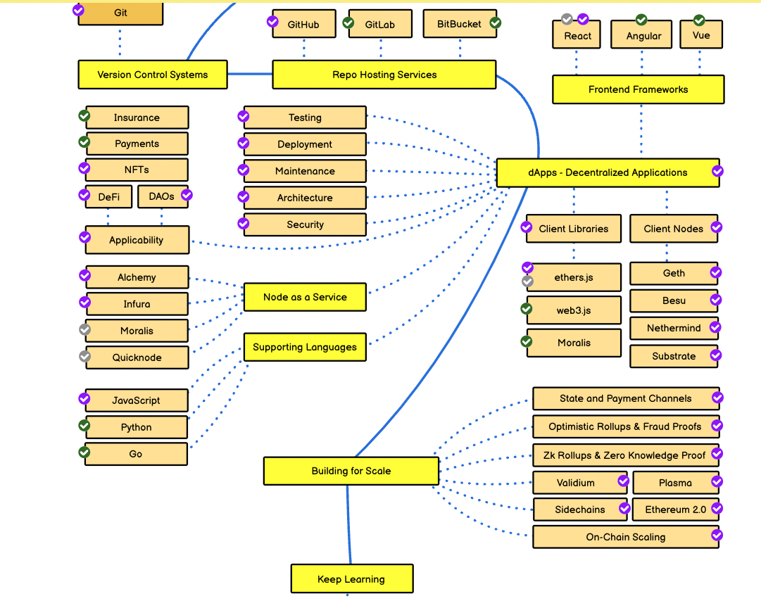
Repo / VCS / dApps

블록체인 개발자를 위한 유용한 사이트
- 국내 개발자들 및 해외 전문가들이 한자리에 모여 블록체인에 관한 이야기를 나누고 새로운 지식과 소식을 전파하는 국내 대표 행사가 있습니다. 바로 업비트가 주관하는 UDC 행사인데요. 금년에도 어김없이 더욱 큰 규모로 계획되어 있는 UDC에 대해 관심 있으시면 꼭 참여하시길 바라겠습니다.
- [ UDC 행사 본격 파헤치기 ]

업데이트가 필요한 정보에 대해서는 댓글 주시면 바로잡도록 하겠습니다.
'IT 트렌드 및 컨퍼런스' 카테고리의 다른 글
| chatGPT 카카오톡 사용방법 총정리 (0) | 2023.03.16 |
|---|---|
| CES 2023 일정 및 상세 정보 총정리 (0) | 2022.12.25 |
| 프론트엔드 개발자 웹개발 커리어 로드맵 최신정리 (0) | 2022.09.22 |
| IT 행사 공모전 대외활동 2022년 9월 (0) | 2022.09.04 |
| 2022.08 - IT 교육 / 컨퍼런스 모음 (0) | 2022.07.25 |
댓글